新疆维吾尔自治区人民政府
政府信息公开
政策
政府信息公开指南
政府信息公开制度
法定主动公开内容
政府信息公开年报
2025年
2024年
2023年
2022年
2021年
2020年
2019年
2018年
2017年
2016年
2015年
2014年
2013年
2012年
2011年
2010年
2009年
2008年
依申请公开
各地各部门链接
索
引
号:
010448239/2025-00035
有
效
性:
现行有效
发文机关:
新疆维吾尔自治区人民政府
发文字号:
标
题:
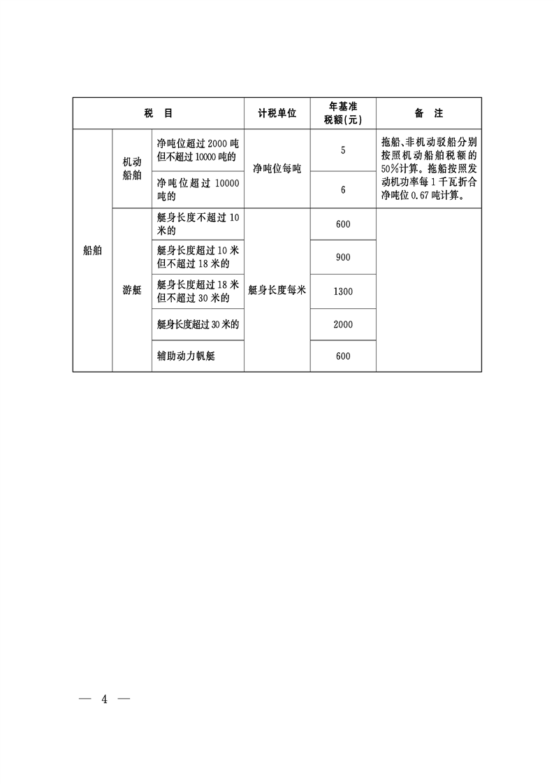
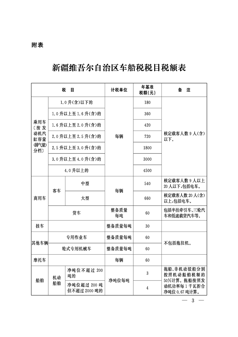
新疆维吾尔自治区人民政府关于印发《新疆维吾尔自治区车船税实施办法》的通知
成文日期:
2025-10-19
发布日期:
2025-10-23
附件下载:
(此件于重新编辑)
相关链接:
< img src="/phpstat/count/10000001/10000001.php" alt="PHPStat Analytics"/>
政府文件