新疆维吾尔自治区人民政府
政府信息公开
政策
政府信息公开指南
政府信息公开制度
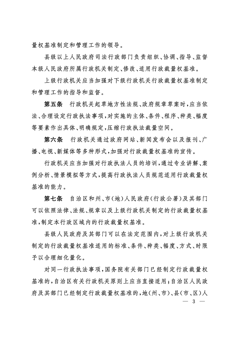
法定主动公开内容
政府信息公开年报
2025年
2024年
2023年
2022年
2021年
2020年
2019年
2018年
2017年
2016年
2015年
2014年
2013年
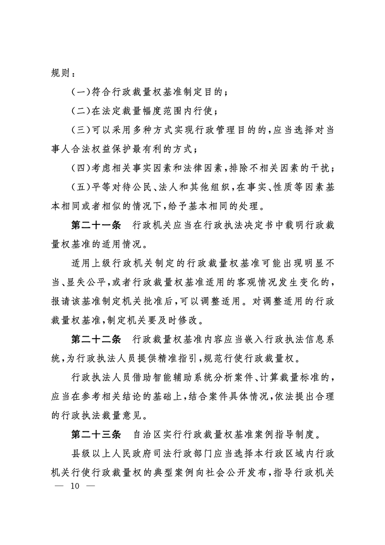
2012年
2011年
2010年
2009年
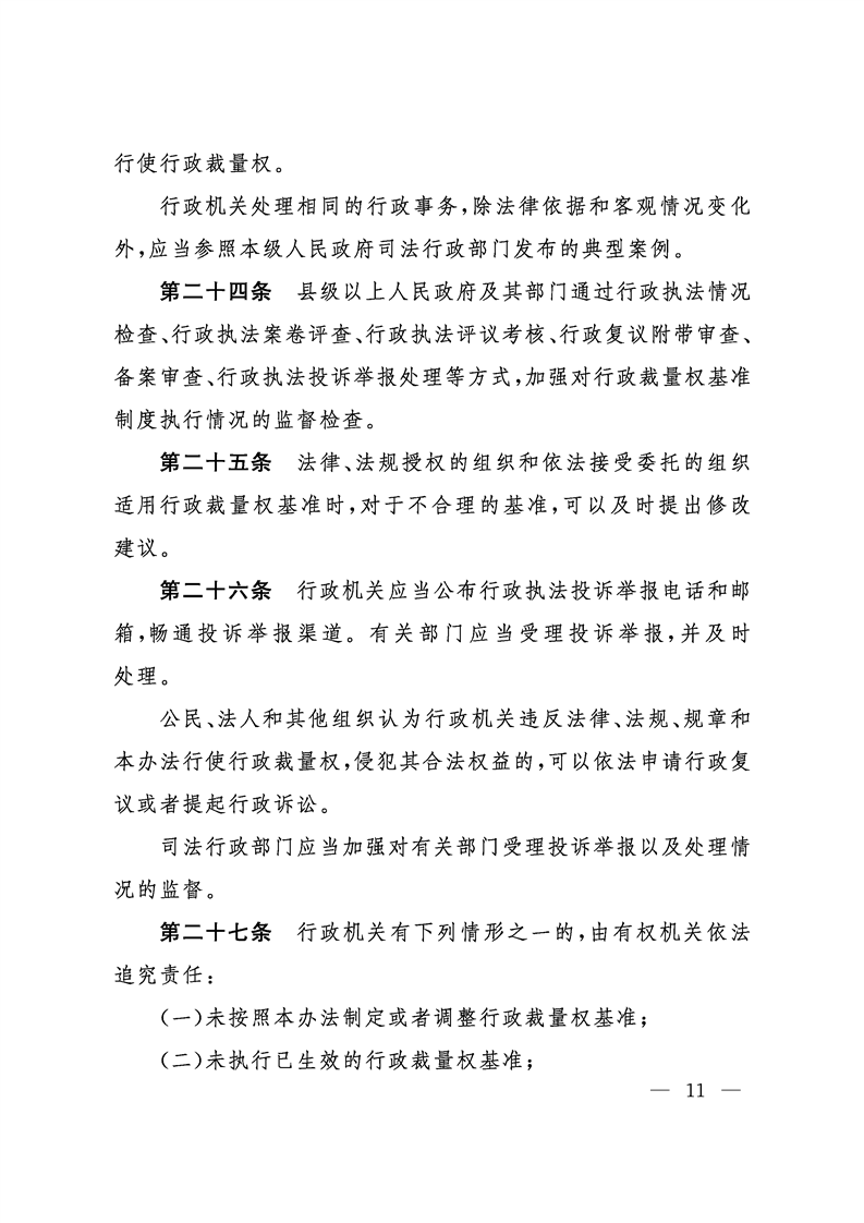
2008年
依申请公开
各地各部门链接
索
引
号:
010448239/2025-00050
有
效
性:
现行有效
发文机关:
新疆维吾尔自治区人民政府
发文字号:
标
题:
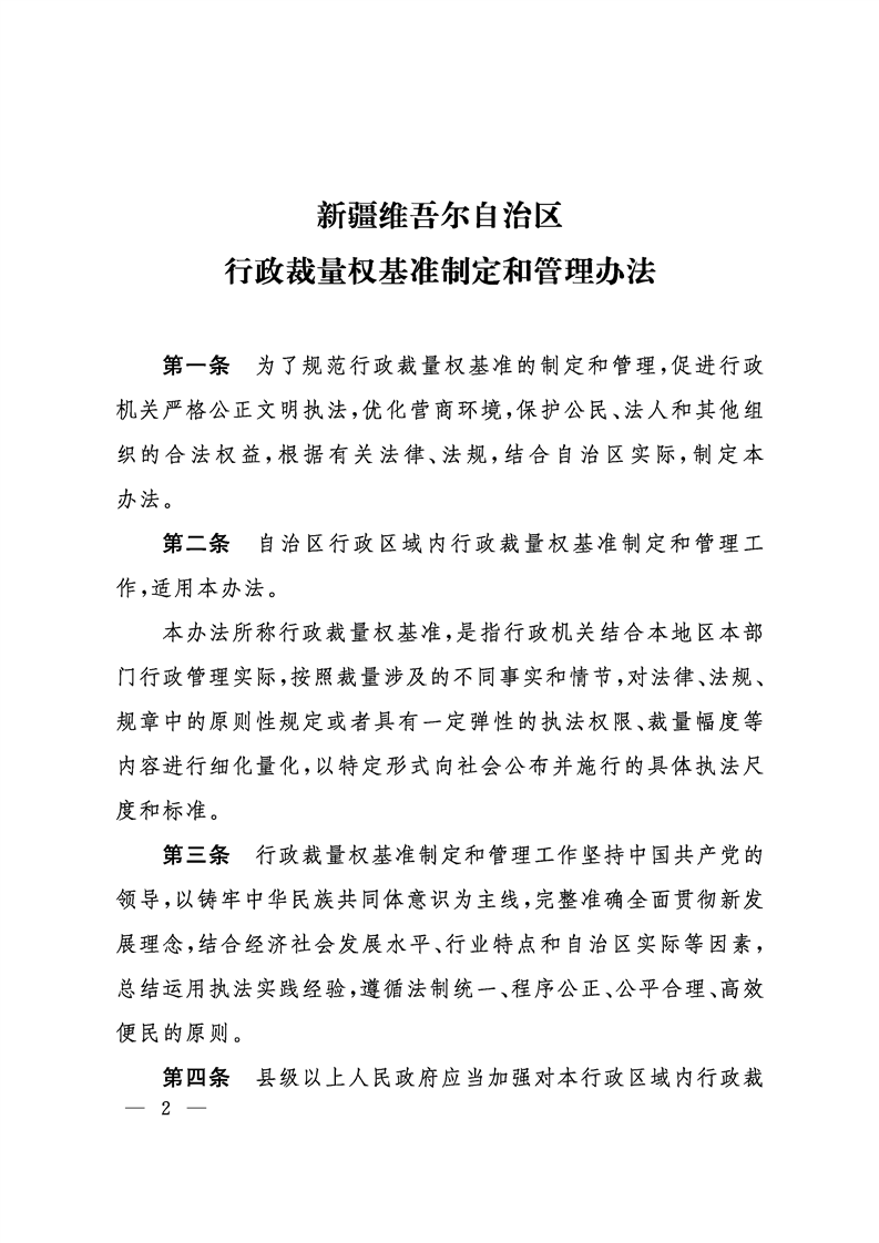
新疆维吾尔自治区行政裁量权基准制定和管理办法
成文日期:
2025-10-25
发布日期:
2025-10-29
新疆维吾尔自治区人民政府令
第
248
号
《新疆维吾尔自治区行政裁量权基准制定和管理办法》已经2025年10月10日自治区第十四届人民政府第123次常务会议通过,现予公布,自2026年1月1日起施行。
自治区主席
艾尔肯·吐尼亚孜
2025
年
10
月
25
日
附件下载:
(此件于重新编辑)
相关链接:
< img src="/phpstat/count/10000001/10000001.php" alt="PHPStat Analytics"/>
政府文件